本网讯 近日,2023年国家自然科学基金集中接收申请评审结果公布,beat365共获得11项国家自然科学基金项目资助,其中面上项目获资助数较去年增加3项。

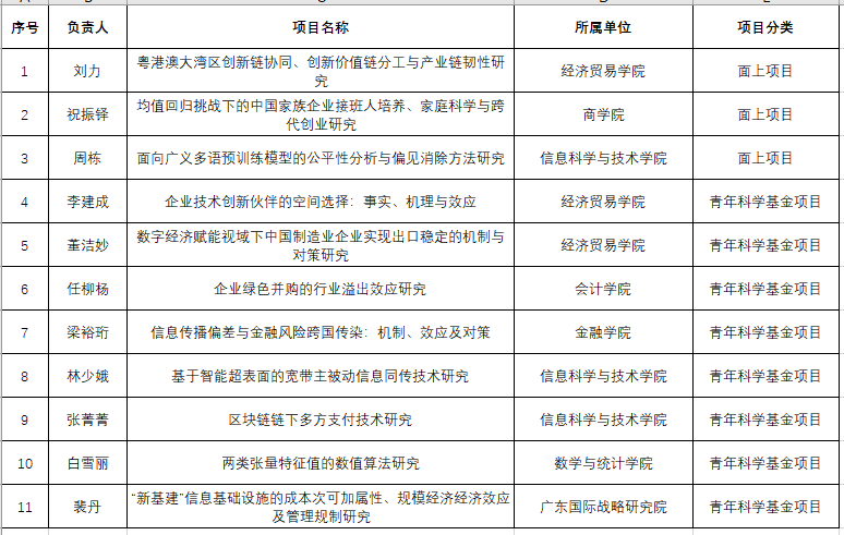
获立项项目一览表
获资助项目分布在三个科学学部、学校的七个单位,其中管理科学部7项、信息科学部3项、数理科学部1项,经济贸易学院和信息科学与技术学院各3项,商学院、会计学院、金融学院、数学与统计学院和广东国际战略研究院各1项。
近年来,学校强化有组织科研,通过深化科研体制机制改革、优化科研管理体系、提高资源配置效率,持续激发科研创新活力,基础研究和应用研究融合发展,服务区域发展和国家战略能力稳步提升。